当前位置: 首页 > 产品大全 > 2016年开药集团并购前审计报表深度解析 关键财务指标与风险研判

2016年开药集团并购前审计报表深度解析 关键财务指标与风险研判

2016年开药集团并购前审计报表深度解析 关键财务指标与风险研判

引言
2016年某知名药企(简称“开药集团”)在重大并购重组前夕披露的审计报告,是评估其历史经营状况、财务健康度与潜在风险的核心文件。这份报表不仅反映了企业过往的业绩,更是投资方与监管机构决策的关键依据。以下基于通用会计准则与审计原则,对这类报表的核心看点进行解读,并发表审查意见。

一、 核心报表结构与重点项目分析
1. 资产负债表:聚焦资产质量与偿债能力
* 资产端:重点关注流动资产的构成。货币资金是否充裕且真实?应收账款规模及账龄结构,是否与营收增长匹配,是否存在大额坏账风险?存货(尤其是原材料、在产品、产成品)的账面价值是否合理,有无大幅减值迹象?非流动资产中,固定资产、无形资产的规模、成新率及减值准备是否充足。

  • 负债端:分析有息负债(短期借款、长期借款)的规模、利率及到期结构,评估其偿债压力。应付账款及预收款项的变化,能反映其对上下游的议价能力。需特别关注是否存在未在表内充分披露的或有负债(如担保、诉讼)。
  • 所有者权益:实收资本、资本公积是否清晰,未分配利润的积累过程是否稳健。
  1. 利润表:审视盈利的真实性与可持续性
  • 营业收入:分析收入增长的动力是源于销量提升、价格调整还是新业务拓展,其增长是否与行业趋势一致。
  • 毛利率与净利率:毛利率反映核心产品的竞争力与成本控制能力;净利率则综合体现管理效率与费用管控水平。需对比历史数据与行业平均水平,判断其盈利能力的强弱及趋势。
  • 期间费用:销售费用、管理费用、研发费用的绝对值及占营收比,是否合理。销售费用过高可能依赖市场推广,研发投入不足可能影响长期竞争力。
  • 非经常性损益:关注投资收益、政府补助、资产处置损益等是否对当期利润构成重大影响,从而判断核心主营业务的真实盈利水平。
  1. 现金流量表:检验盈利的“含金量”
  • 经营活动现金流净额:这是重中之重。其是否持续为正且与净利润规模匹配?若长期净利润高但经营现金流弱,可能意味着利润质量不佳(如大量赊销)。
  • 投资活动现金流:反映企业扩张与资产更新的节奏。并购前的重大资本支出需评估其必要性与未来收益。
  • 筹资活动现金流:结合负债情况,看企业融资是用于发展还是“借新还旧”维持运转。

二、 关键审计事项与意见解读
审计报告中的“关键审计事项”段落,通常指向报表中最复杂、最主观或风险最高的领域。对于药企,常见焦点包括:

  • 收入确认:是否存在期末集中确认、分销渠道压货等可能提前确认收入的情况。
  • 存货与资产减值:原材料、产成品是否存在滞销、过时或价格下跌,导致减值计提不足。
  • 商誉及无形资产减值:若此前有并购,相关商誉的减值测试是否审慎。
  • 关联方交易:交易定价是否公允,是否存在利益输送或业绩调节空间。

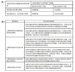
审计意见类型是最终结论:“无保留意见”意味着报表在所有重大方面公允反映了财务状况;若带强调段、保留意见、否定意见或无法表示意见,则表明存在重大错报或审计范围受限,风险极高。

三、 综合审查意见与风险提示
基于对2016年开药集团审计报表(假设为无保留意见)的审阅,总体意见如下:

优势/积极方面可能包括:
1. 财务结构稳健:资产负债率处于行业合理水平,短期偿债指标(如流动比率、速动比率)良好,无明显流动性危机。
2. 盈利表现良好:主营业务收入增长稳健,毛利率维持在较高水平,显示一定的产品定价能力或成本优势。
3. 现金流匹配度尚可:经营活动现金流净额为正,虽可能与净利润存在周期性差异,但整体显示主营业务具备造血能力。

需重点关注的风险与疑虑可能包括:
1. 资产端潜在风险:应收账款余额较大且增速可能快于营收,需警惕坏账风险及收入质量。存货规模若过高,需评估市场跌价风险。
2. 盈利可持续性挑战:若利润过度依赖少数品种或政策补贴,则后续增长存在不确定性。研发投入若不足,可能影响长期管线与竞争力。
3. 并购前财务操作窗口:需极度警惕在并购基准日前是否存在人为做高利润、压低费用的财务操纵行为,例如放松信用政策以刺激销售、延迟确认费用等。
4. 表外事项:审计报告未必能完全揭示所有潜在风险,如重大未决诉讼、环保责任、专利纠纷等,需结合其他公开信息综合判断。

结论与建议
2016年开药集团的审计报表是其并购估值的基础。审查时,绝不能孤立看待数字,而应:
纵向对比:分析近三年财务趋势,判断成长轨迹是否自然、连贯。
横向对比:与同行业可比公司进行对标,找出异同点及其原因。
勾稽复核:深入分析三张报表之间的逻辑关联(如利润与现金流的差异、资产增加与融资的匹配)。
穿透实质:超越报表数字,结合业务模式、行业政策、市场竞争格局,评估财务数据背后的商业实质。

对于潜在并购方而言,此份报表是尽职调查的起点而非终点。必须针对上述风险点进行深入核查,包括但不限于:函证重大往来款项、实地监盘存货、访谈管理层与客户、分析重要合同等,以验证报表的真实性与完整性,为并购决策提供坚实依据。

如若转载,请注明出处:http://www.xsbzqr.com/product/65.html

更新时间:2026-04-17 18:01:06

产品大全

Top